mimaamamaa
Queremos ayudarte
Consultas de emergencia
Programas personalizados
Herramientas
Técnicas de coaching
Truquillos de crianza
Inspiración
Contacto
Blog
Últimos artículos
Si te enfadas, ya tienes dos problemas
¿Quién tiene más recursos para controlar la situación?
Escucha bien e implícate: jugad junt@s
Ni a tu madre ni a tu suegra, haz caso a tu corazón
Preocúpate camino del hospital
¿Quién decide lo que está bien y lo que está mal?
Potencia lo bueno o haz como si no te importara: ya habrá mejor momento
Foro
Más
Menú
Técnicas de coaching
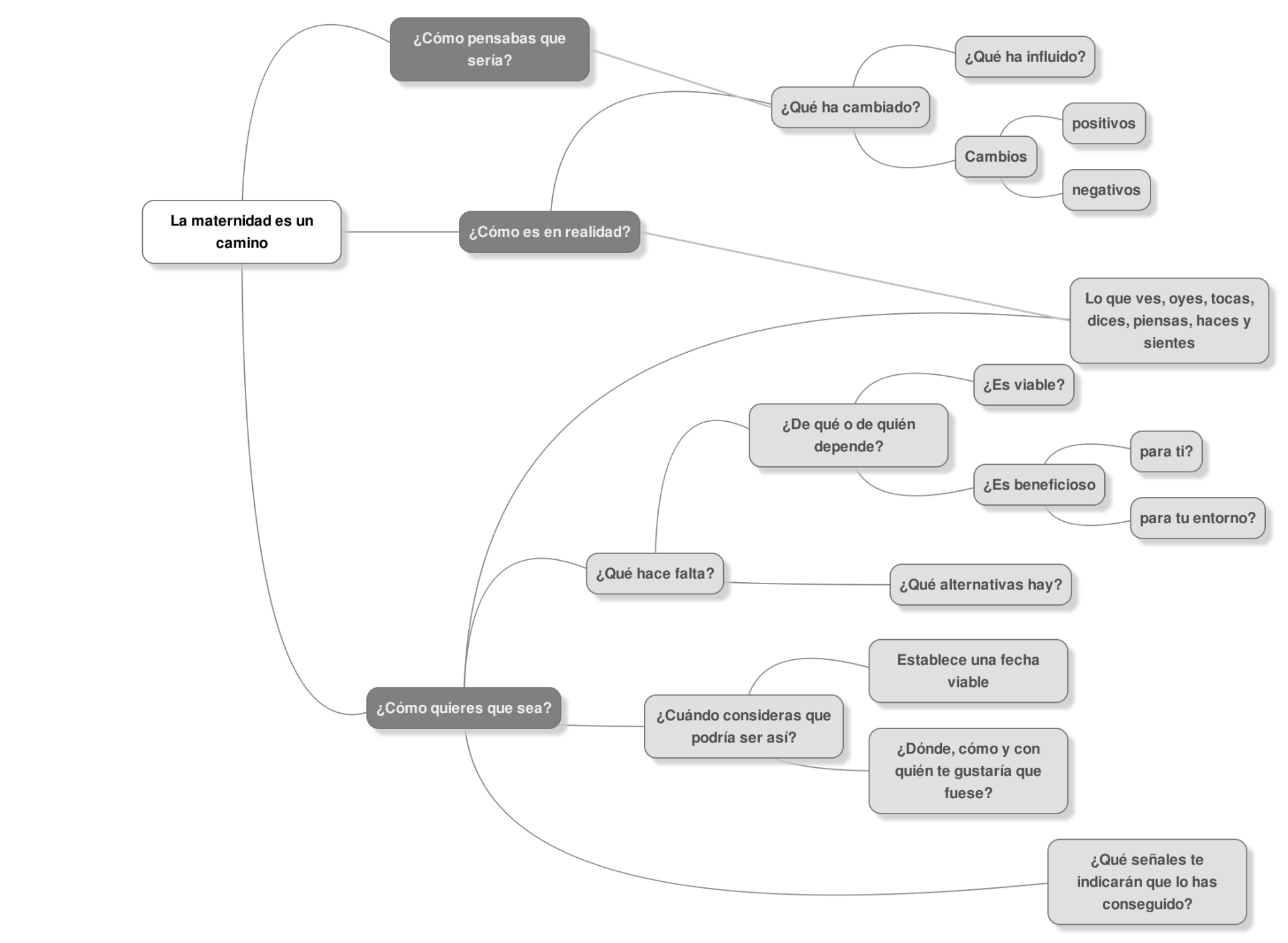
La maternidad es un camino
Viaje al futuro
La Rueda de la Maternidad
Creencias limitantes
Tarjetas de Compromiso
¿Qué haría otra persona?
***
Comment System
¡Crea tu página web gratis!
Esta página web fue creada con Webnode.
Crea tu propia web
gratis hoy mismo!
Comenzar